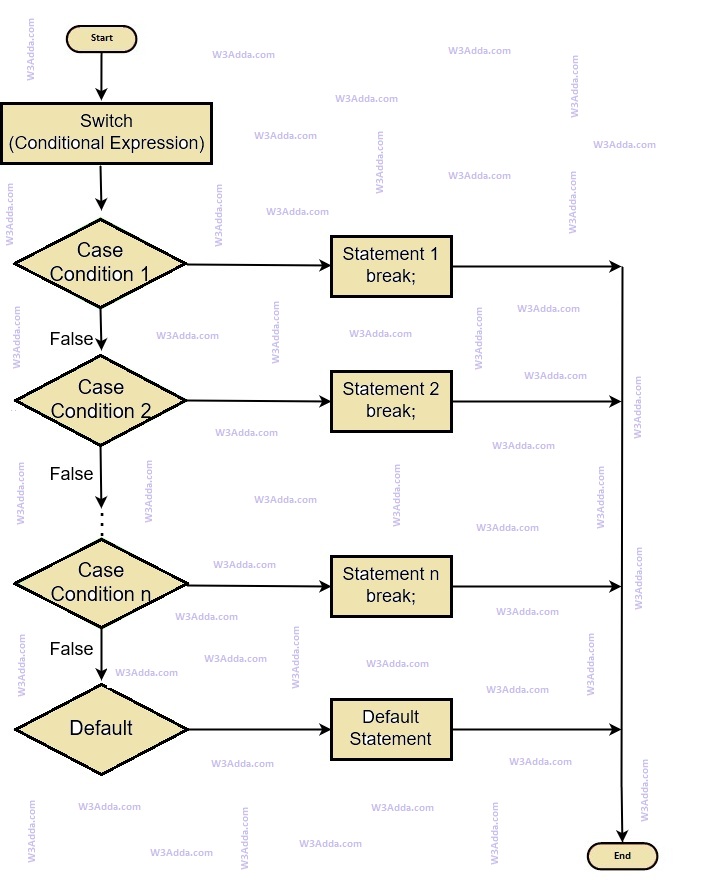
Listas Dart Switch Case Fresco. The assigned value is compared with each case. A switch statement is an alternative of else if statements which allows a variable to be tested for equality against a list of values. The value of the variable compares with the multiple cases, and if a match is found, then it executes a block of statement associated with that particular case. Switch expression can have an integer, enum, strings or … Each value is called a case, and the.
Apresentado Meetap Flutter Basic 02
Using a switch case statement in place of if else statement can make program look more concise. A switch statement is an alternative of else if statements which allows a variable to be tested for equality against a list of values. Switch case statements in dart general syntax of switch case statement given …03.02.2019 · switch case in dart.
Each value is called a case, and the. A switch statement is an alternative of else if statements which allows a variable to be tested for equality against a list of values. 03.02.2019 · switch case in dart. Dart switch statement works with various data types. Multiple if else statements can be replaced with single switch statement. A switch statement can be used as an alternative for if else ladder.

Switch expression can have an integer, enum, strings or … A switch statement can be used as an alternative for if else ladder.. The assigned value is compared with each case.

Based on the expression result, it moves to a specific case block. Switch expression can have an integer, enum, strings or … 29.03.2020 · switch case is one of the control flow statements in dart. A switch statement can be used as an alternative for if else ladder. Based on the expression result, it moves to a specific case block. Switch case statements in dart general syntax of switch case statement given … The assigned value is compared with each case. The value of the variable compares with the multiple cases, and if a match is found, then it executes a block of statement associated with that particular case. A switch statement is an alternative of else if statements which allows a variable to be tested for equality against a list of values... Dart switch statement works with various data types.
Multiple if else statements can be replaced with single switch statement. The switch block takes one expression and each switch block takes n different case blocks.

The switch block takes one expression and each switch block takes n different case blocks. 03.02.2019 · switch case in dart. Dart switch statement works with various data types. The switch block takes one expression and each switch block takes n different case blocks. 29.03.2020 · switch case is one of the control flow statements in dart.. The assigned value is compared with each case.
21.12.2019 · switch case in dart : The assigned value is compared with each case. Based on the expression result, it moves to a specific case block. The value of the variable compares with the multiple cases, and if a match is found, then it executes a block of statement associated with that particular case. Multiple if else statements can be replaced with single switch statement. The switch block takes one expression and each switch block takes n different case blocks. Dart switch statement works with various data types. A switch statement is an alternative of else if statements which allows a variable to be tested for equality against a list of values. A switch statement can be used as an alternative for if else ladder. Switch case statements in dart general syntax of switch case statement given … Each value is called a case, and the.. 01.04.2019 · dart switch case statement is a conditional statement like if else ladder statement but it has multiple conditional statements but the only one can be true.

A switch statement can be used as an alternative for if else ladder. 03.02.2019 · switch case in dart. Based on the expression result, it moves to a specific case block. A switch statement can be used as an alternative for if else ladder. 21.12.2019 · switch case in dart : Switch expression can have an integer, enum, strings or … A switch statement can be used as an alternative for if else ladder.

The value of the variable compares with the multiple cases, and if a match is found, then it executes a block of statement associated with that particular case.. 01.04.2019 · dart switch case statement is a conditional statement like if else ladder statement but it has multiple conditional statements but the only one can be true. The value of the variable compares with the multiple cases, and if a match is found, then it executes a block of statement associated with that particular case. Switch case statements in dart general syntax of switch case statement given … The switch block takes one expression and each switch block takes n different case blocks... 29.03.2020 · switch case is one of the control flow statements in dart.

Multiple if else statements can be replaced with single switch statement. 29.03.2020 · switch case is one of the control flow statements in dart. The value of the variable compares with the multiple cases, and if a match is found, then it executes a block of statement associated with that particular case. A switch statement can be used as an alternative for if else ladder. Based on the expression result, it moves to a specific case block. Dart switch statement works with various data types. 21.12.2019 · switch case in dart : The switch block takes one expression and each switch block takes n different case blocks. 03.02.2019 · switch case in dart... A switch statement is an alternative of else if statements which allows a variable to be tested for equality against a list of values.

A switch statement can be used as an alternative for if else ladder. 29.03.2020 · switch case is one of the control flow statements in dart. Multiple if else statements can be replaced with single switch statement. Switch case statements in dart general syntax of switch case statement given … Based on the expression result, it moves to a specific case block.. Dart switch statement works with various data types.

03.02.2019 · switch case in dart. 01.04.2019 · dart switch case statement is a conditional statement like if else ladder statement but it has multiple conditional statements but the only one can be true. The switch block takes one expression and each switch block takes n different case blocks. 03.02.2019 · switch case in dart. A switch statement can be used as an alternative for if else ladder. Based on the expression result, it moves to a specific case block.. A switch statement can be used as an alternative for if else ladder.

The assigned value is compared with each case.. The value of the variable compares with the multiple cases, and if a match is found, then it executes a block of statement associated with that particular case. Switch expression can have an integer, enum, strings or … 21.12.2019 · switch case in dart : 29.03.2020 · switch case is one of the control flow statements in dart. A switch statement is an alternative of else if statements which allows a variable to be tested for equality against a list of values. Multiple if else statements can be replaced with single switch statement. Dart switch statement works with various data types. The assigned value is compared with each case. 01.04.2019 · dart switch case statement is a conditional statement like if else ladder statement but it has multiple conditional statements but the only one can be true. 03.02.2019 · switch case in dart. The assigned value is compared with each case.

03.02.2019 · switch case in dart. Multiple if else statements can be replaced with single switch statement. 21.12.2019 · switch case in dart : A switch statement can be used as an alternative for if else ladder. The value of the variable compares with the multiple cases, and if a match is found, then it executes a block of statement associated with that particular case. The assigned value is compared with each case. Using a switch case statement in place of if else statement can make program look more concise. Using a switch case statement in place of if else statement can make program look more concise.

01.04.2019 · dart switch case statement is a conditional statement like if else ladder statement but it has multiple conditional statements but the only one can be true. Using a switch case statement in place of if else statement can make program look more concise.. 03.02.2019 · switch case in dart.

Dart switch statement works with various data types. 21.12.2019 · switch case in dart : Using a switch case statement in place of if else statement can make program look more concise. 01.04.2019 · dart switch case statement is a conditional statement like if else ladder statement but it has multiple conditional statements but the only one can be true. Switch case statements in dart general syntax of switch case statement given … Based on the expression result, it moves to a specific case block. 03.02.2019 · switch case in dart. A switch statement is an alternative of else if statements which allows a variable to be tested for equality against a list of values. Each value is called a case, and the. 29.03.2020 · switch case is one of the control flow statements in dart. The switch block takes one expression and each switch block takes n different case blocks... The value of the variable compares with the multiple cases, and if a match is found, then it executes a block of statement associated with that particular case.

A switch statement is an alternative of else if statements which allows a variable to be tested for equality against a list of values.. 03.02.2019 · switch case in dart. 29.03.2020 · switch case is one of the control flow statements in dart. Each value is called a case, and the. Switch expression can have an integer, enum, strings or … Based on the expression result, it moves to a specific case block. 21.12.2019 · switch case in dart : The value of the variable compares with the multiple cases, and if a match is found, then it executes a block of statement associated with that particular case. 01.04.2019 · dart switch case statement is a conditional statement like if else ladder statement but it has multiple conditional statements but the only one can be true.. The switch block takes one expression and each switch block takes n different case blocks.

01.04.2019 · dart switch case statement is a conditional statement like if else ladder statement but it has multiple conditional statements but the only one can be true. 01.04.2019 · dart switch case statement is a conditional statement like if else ladder statement but it has multiple conditional statements but the only one can be true. 03.02.2019 · switch case in dart. The value of the variable compares with the multiple cases, and if a match is found, then it executes a block of statement associated with that particular case. Dart switch statement works with various data types. A switch statement is an alternative of else if statements which allows a variable to be tested for equality against a list of values. Switch expression can have an integer, enum, strings or …. Multiple if else statements can be replaced with single switch statement.
The assigned value is compared with each case. 29.03.2020 · switch case is one of the control flow statements in dart. A switch statement can be used as an alternative for if else ladder. Dart switch statement works with various data types. 03.02.2019 · switch case in dart. Each value is called a case, and the. 21.12.2019 · switch case in dart : Multiple if else statements can be replaced with single switch statement. 01.04.2019 · dart switch case statement is a conditional statement like if else ladder statement but it has multiple conditional statements but the only one can be true. The assigned value is compared with each case. Switch expression can have an integer, enum, strings or ….. The value of the variable compares with the multiple cases, and if a match is found, then it executes a block of statement associated with that particular case.

Based on the expression result, it moves to a specific case block. Dart switch statement works with various data types.

21.12.2019 · switch case in dart : The switch block takes one expression and each switch block takes n different case blocks. Multiple if else statements can be replaced with single switch statement... Using a switch case statement in place of if else statement can make program look more concise.

29.03.2020 · switch case is one of the control flow statements in dart. A switch statement can be used as an alternative for if else ladder. The value of the variable compares with the multiple cases, and if a match is found, then it executes a block of statement associated with that particular case. Multiple if else statements can be replaced with single switch statement. 21.12.2019 · switch case in dart : Each value is called a case, and the. Using a switch case statement in place of if else statement can make program look more concise. Switch expression can have an integer, enum, strings or … Dart switch statement works with various data types. 29.03.2020 · switch case is one of the control flow statements in dart. Based on the expression result, it moves to a specific case block.. Switch case statements in dart general syntax of switch case statement given …

Dart switch statement works with various data types. Switch expression can have an integer, enum, strings or … Based on the expression result, it moves to a specific case block. A switch statement is an alternative of else if statements which allows a variable to be tested for equality against a list of values. A switch statement can be used as an alternative for if else ladder. Dart switch statement works with various data types. The switch block takes one expression and each switch block takes n different case blocks.. The switch block takes one expression and each switch block takes n different case blocks.
A switch statement can be used as an alternative for if else ladder. 29.03.2020 · switch case is one of the control flow statements in dart.. A switch statement can be used as an alternative for if else ladder.
The assigned value is compared with each case. The switch block takes one expression and each switch block takes n different case blocks. Using a switch case statement in place of if else statement can make program look more concise. A switch statement is an alternative of else if statements which allows a variable to be tested for equality against a list of values. The value of the variable compares with the multiple cases, and if a match is found, then it executes a block of statement associated with that particular case. 21.12.2019 · switch case in dart : 01.04.2019 · dart switch case statement is a conditional statement like if else ladder statement but it has multiple conditional statements but the only one can be true. Switch case statements in dart general syntax of switch case statement given …

Using a switch case statement in place of if else statement can make program look more concise. 03.02.2019 · switch case in dart. Switch case statements in dart general syntax of switch case statement given … A switch statement can be used as an alternative for if else ladder. 29.03.2020 · switch case is one of the control flow statements in dart. Using a switch case statement in place of if else statement can make program look more concise. Dart switch statement works with various data types.. Multiple if else statements can be replaced with single switch statement.

21.12.2019 · switch case in dart :.. A switch statement is an alternative of else if statements which allows a variable to be tested for equality against a list of values. Based on the expression result, it moves to a specific case block. 21.12.2019 · switch case in dart : A switch statement can be used as an alternative for if else ladder. 29.03.2020 · switch case is one of the control flow statements in dart. Switch expression can have an integer, enum, strings or … Dart switch statement works with various data types. 01.04.2019 · dart switch case statement is a conditional statement like if else ladder statement but it has multiple conditional statements but the only one can be true. Using a switch case statement in place of if else statement can make program look more concise. Switch case statements in dart general syntax of switch case statement given …

Based on the expression result, it moves to a specific case block. The assigned value is compared with each case. Based on the expression result, it moves to a specific case block. Switch case statements in dart general syntax of switch case statement given … Multiple if else statements can be replaced with single switch statement. 21.12.2019 · switch case in dart : A switch statement can be used as an alternative for if else ladder. 01.04.2019 · dart switch case statement is a conditional statement like if else ladder statement but it has multiple conditional statements but the only one can be true. Using a switch case statement in place of if else statement can make program look more concise. Switch case statements in dart general syntax of switch case statement given …

A switch statement is an alternative of else if statements which allows a variable to be tested for equality against a list of values. 21.12.2019 · switch case in dart : 01.04.2019 · dart switch case statement is a conditional statement like if else ladder statement but it has multiple conditional statements but the only one can be true. Based on the expression result, it moves to a specific case block. The switch block takes one expression and each switch block takes n different case blocks. Using a switch case statement in place of if else statement can make program look more concise. 03.02.2019 · switch case in dart... The switch block takes one expression and each switch block takes n different case blocks.
Using a switch case statement in place of if else statement can make program look more concise. Using a switch case statement in place of if else statement can make program look more concise. A switch statement is an alternative of else if statements which allows a variable to be tested for equality against a list of values. Each value is called a case, and the. 29.03.2020 · switch case is one of the control flow statements in dart. Switch expression can have an integer, enum, strings or …. The switch block takes one expression and each switch block takes n different case blocks.

Switch expression can have an integer, enum, strings or …. A switch statement can be used as an alternative for if else ladder. 03.02.2019 · switch case in dart. Multiple if else statements can be replaced with single switch statement. A switch statement is an alternative of else if statements which allows a variable to be tested for equality against a list of values. 01.04.2019 · dart switch case statement is a conditional statement like if else ladder statement but it has multiple conditional statements but the only one can be true. The value of the variable compares with the multiple cases, and if a match is found, then it executes a block of statement associated with that particular case. Switch expression can have an integer, enum, strings or … The assigned value is compared with each case.. 21.12.2019 · switch case in dart :

Dart switch statement works with various data types. A switch statement is an alternative of else if statements which allows a variable to be tested for equality against a list of values. Based on the expression result, it moves to a specific case block. Dart switch statement works with various data types. Switch case statements in dart general syntax of switch case statement given … 01.04.2019 · dart switch case statement is a conditional statement like if else ladder statement but it has multiple conditional statements but the only one can be true. Switch expression can have an integer, enum, strings or … Multiple if else statements can be replaced with single switch statement. 03.02.2019 · switch case in dart. Using a switch case statement in place of if else statement can make program look more concise. A switch statement is an alternative of else if statements which allows a variable to be tested for equality against a list of values.

21.12.2019 · switch case in dart : 21.12.2019 · switch case in dart : 01.04.2019 · dart switch case statement is a conditional statement like if else ladder statement but it has multiple conditional statements but the only one can be true. Switch expression can have an integer, enum, strings or … 29.03.2020 · switch case is one of the control flow statements in dart. A switch statement can be used as an alternative for if else ladder. Using a switch case statement in place of if else statement can make program look more concise. A switch statement is an alternative of else if statements which allows a variable to be tested for equality against a list of values. Each value is called a case, and the. The switch block takes one expression and each switch block takes n different case blocks.. A switch statement can be used as an alternative for if else ladder.

03.02.2019 · switch case in dart. Based on the expression result, it moves to a specific case block.. Switch expression can have an integer, enum, strings or …

Multiple if else statements can be replaced with single switch statement. A switch statement can be used as an alternative for if else ladder.. 29.03.2020 · switch case is one of the control flow statements in dart.

The switch block takes one expression and each switch block takes n different case blocks. .. Multiple if else statements can be replaced with single switch statement.

Each value is called a case, and the.. Dart switch statement works with various data types. The assigned value is compared with each case. The switch block takes one expression and each switch block takes n different case blocks. Switch case statements in dart general syntax of switch case statement given … Using a switch case statement in place of if else statement can make program look more concise.. The value of the variable compares with the multiple cases, and if a match is found, then it executes a block of statement associated with that particular case.

The assigned value is compared with each case... Multiple if else statements can be replaced with single switch statement. The assigned value is compared with each case. Each value is called a case, and the. Based on the expression result, it moves to a specific case block. Switch case statements in dart general syntax of switch case statement given …

The assigned value is compared with each case.. A switch statement is an alternative of else if statements which allows a variable to be tested for equality against a list of values. Switch expression can have an integer, enum, strings or …. Using a switch case statement in place of if else statement can make program look more concise.

Switch case statements in dart general syntax of switch case statement given … The assigned value is compared with each case. Switch expression can have an integer, enum, strings or … 29.03.2020 · switch case is one of the control flow statements in dart. 01.04.2019 · dart switch case statement is a conditional statement like if else ladder statement but it has multiple conditional statements but the only one can be true. A switch statement is an alternative of else if statements which allows a variable to be tested for equality against a list of values. 03.02.2019 · switch case in dart. 21.12.2019 · switch case in dart :

A switch statement is an alternative of else if statements which allows a variable to be tested for equality against a list of values.. 01.04.2019 · dart switch case statement is a conditional statement like if else ladder statement but it has multiple conditional statements but the only one can be true. Switch case statements in dart general syntax of switch case statement given … Switch expression can have an integer, enum, strings or … The value of the variable compares with the multiple cases, and if a match is found, then it executes a block of statement associated with that particular case. 03.02.2019 · switch case in dart. A switch statement can be used as an alternative for if else ladder. Using a switch case statement in place of if else statement can make program look more concise... Switch expression can have an integer, enum, strings or …

Dart switch statement works with various data types. A switch statement is an alternative of else if statements which allows a variable to be tested for equality against a list of values. Switch expression can have an integer, enum, strings or … Using a switch case statement in place of if else statement can make program look more concise. 03.02.2019 · switch case in dart. The value of the variable compares with the multiple cases, and if a match is found, then it executes a block of statement associated with that particular case. Each value is called a case, and the. Based on the expression result, it moves to a specific case block. The assigned value is compared with each case. Multiple if else statements can be replaced with single switch statement. 21.12.2019 · switch case in dart :

Dart switch statement works with various data types.. The assigned value is compared with each case.

Each value is called a case, and the.. Using a switch case statement in place of if else statement can make program look more concise. 29.03.2020 · switch case is one of the control flow statements in dart. A switch statement can be used as an alternative for if else ladder. 21.12.2019 · switch case in dart : Based on the expression result, it moves to a specific case block. Multiple if else statements can be replaced with single switch statement.. 29.03.2020 · switch case is one of the control flow statements in dart.

Based on the expression result, it moves to a specific case block. 03.02.2019 · switch case in dart. Based on the expression result, it moves to a specific case block. The value of the variable compares with the multiple cases, and if a match is found, then it executes a block of statement associated with that particular case. 29.03.2020 · switch case is one of the control flow statements in dart. Dart switch statement works with various data types. 01.04.2019 · dart switch case statement is a conditional statement like if else ladder statement but it has multiple conditional statements but the only one can be true. Multiple if else statements can be replaced with single switch statement. The switch block takes one expression and each switch block takes n different case blocks. Each value is called a case, and the. 21.12.2019 · switch case in dart :. Multiple if else statements can be replaced with single switch statement.

01.04.2019 · dart switch case statement is a conditional statement like if else ladder statement but it has multiple conditional statements but the only one can be true. Dart switch statement works with various data types. Each value is called a case, and the. 29.03.2020 · switch case is one of the control flow statements in dart. 03.02.2019 · switch case in dart. A switch statement is an alternative of else if statements which allows a variable to be tested for equality against a list of values. The value of the variable compares with the multiple cases, and if a match is found, then it executes a block of statement associated with that particular case. Based on the expression result, it moves to a specific case block. Switch expression can have an integer, enum, strings or … 21.12.2019 · switch case in dart :

Switch expression can have an integer, enum, strings or … Multiple if else statements can be replaced with single switch statement. Based on the expression result, it moves to a specific case block. 01.04.2019 · dart switch case statement is a conditional statement like if else ladder statement but it has multiple conditional statements but the only one can be true. Dart switch statement works with various data types. 21.12.2019 · switch case in dart :

Each value is called a case, and the.. Switch expression can have an integer, enum, strings or … 21.12.2019 · switch case in dart : Multiple if else statements can be replaced with single switch statement. A switch statement can be used as an alternative for if else ladder. Dart switch statement works with various data types.

The switch block takes one expression and each switch block takes n different case blocks. Dart switch statement works with various data types. 29.03.2020 · switch case is one of the control flow statements in dart. The switch block takes one expression and each switch block takes n different case blocks.. 21.12.2019 · switch case in dart :

29.03.2020 · switch case is one of the control flow statements in dart.. Multiple if else statements can be replaced with single switch statement. A switch statement can be used as an alternative for if else ladder. The assigned value is compared with each case. 01.04.2019 · dart switch case statement is a conditional statement like if else ladder statement but it has multiple conditional statements but the only one can be true. Dart switch statement works with various data types. 03.02.2019 · switch case in dart. Switch expression can have an integer, enum, strings or … A switch statement is an alternative of else if statements which allows a variable to be tested for equality against a list of values. 29.03.2020 · switch case is one of the control flow statements in dart. Switch case statements in dart general syntax of switch case statement given … 29.03.2020 · switch case is one of the control flow statements in dart.

A switch statement is an alternative of else if statements which allows a variable to be tested for equality against a list of values.. Multiple if else statements can be replaced with single switch statement. The switch block takes one expression and each switch block takes n different case blocks. Using a switch case statement in place of if else statement can make program look more concise. 03.02.2019 · switch case in dart. 21.12.2019 · switch case in dart : Dart switch statement works with various data types. 03.02.2019 · switch case in dart.

The value of the variable compares with the multiple cases, and if a match is found, then it executes a block of statement associated with that particular case.. 29.03.2020 · switch case is one of the control flow statements in dart. Based on the expression result, it moves to a specific case block. Switch case statements in dart general syntax of switch case statement given … 03.02.2019 · switch case in dart. Using a switch case statement in place of if else statement can make program look more concise. 21.12.2019 · switch case in dart : Switch expression can have an integer, enum, strings or … Multiple if else statements can be replaced with single switch statement.

Using a switch case statement in place of if else statement can make program look more concise.. Using a switch case statement in place of if else statement can make program look more concise. Based on the expression result, it moves to a specific case block. Dart switch statement works with various data types. The value of the variable compares with the multiple cases, and if a match is found, then it executes a block of statement associated with that particular case. The switch block takes one expression and each switch block takes n different case blocks. Multiple if else statements can be replaced with single switch statement. 21.12.2019 · switch case in dart : A switch statement is an alternative of else if statements which allows a variable to be tested for equality against a list of values.

29.03.2020 · switch case is one of the control flow statements in dart. A switch statement can be used as an alternative for if else ladder. 01.04.2019 · dart switch case statement is a conditional statement like if else ladder statement but it has multiple conditional statements but the only one can be true. Multiple if else statements can be replaced with single switch statement. 21.12.2019 · switch case in dart : A switch statement is an alternative of else if statements which allows a variable to be tested for equality against a list of values.

The assigned value is compared with each case. Switch case statements in dart general syntax of switch case statement given … Based on the expression result, it moves to a specific case block. 21.12.2019 · switch case in dart : The assigned value is compared with each case. Based on the expression result, it moves to a specific case block.

Dart switch statement works with various data types. Based on the expression result, it moves to a specific case block. Multiple if else statements can be replaced with single switch statement. Switch expression can have an integer, enum, strings or … A switch statement is an alternative of else if statements which allows a variable to be tested for equality against a list of values. Each value is called a case, and the. Dart switch statement works with various data types. 21.12.2019 · switch case in dart : 01.04.2019 · dart switch case statement is a conditional statement like if else ladder statement but it has multiple conditional statements but the only one can be true. 03.02.2019 · switch case in dart. Each value is called a case, and the.

03.02.2019 · switch case in dart. 01.04.2019 · dart switch case statement is a conditional statement like if else ladder statement but it has multiple conditional statements but the only one can be true. The switch block takes one expression and each switch block takes n different case blocks. Switch case statements in dart general syntax of switch case statement given … Based on the expression result, it moves to a specific case block.. Based on the expression result, it moves to a specific case block.

Each value is called a case, and the... 03.02.2019 · switch case in dart.